在揭阳失业了怎么办?告诉你每月去领这笔钱!具体有多少呢?因为每个人是不一样的。随新社通小编来了解一下。
如果你在揭阳失业了,记得每月去领这笔钱!
打工不易
难免有离职/失业的空档期
如果你在揭阳失业了
别怕!记得去领这笔钱
虽然钱不多
但是解决日常吃饭、出行问题还是可以的
新社通小编为此整理了一份详细的指南
一起来看看吧
失业保险金,是指失业保险经办机构依法支付给符合条件的失业人员的基本生活费用,是对失业人员在失业期间失去工资收入的一种临时补偿。失业保险金目的是为了保证失业人员的基本生活需要。失业保险金依法从失业保险基金中列支。
在这个瞬息万变的时代,失业已经成为许多家庭不得不面对的现实问题。面对突如其来的经济压力,失业金成为了许多失业者的救命稻草。关于失业保险金领怎么领?需要什么条件的?办理材料要哪些?最新失业金领取年限怎么计算?失业金缴多少年能领取?(2025-03-02)失业保险金领取相关最新资讯,在这里新社通小编整理告诉大家,记得收藏好了!

根据失业前用人单位和本人缴纳失业保险费的时间确定,举例参考:
●累计缴费时间一年以上不满两年的,领取三个月的失业保险金。
●累计缴费时间两年以上不满三年的,领取六个月的失业保险金。
●累计缴费时间三年以上不满四年的,领取九个月的失业保险金。
●累计缴费时间四年以上不满五年的,领取十二个月的失业保险金。
●累计缴费时间五年以上的,按每满一年增领一个月的失业保险金,但领取失业保险金的
期限最长不得超过二十四个月(如缴费满16年可享受24个月)。
另外,有2025年的新规提到,失业金最长领取时间可以延长至36个月,但这可能因地方法规差异而有所不同。因此,具体领取时间还需参考当地最新的法规法定。
失业人员重新就业后,再次失业的,缴费时间重新计算,领取失业保险金的期限与前次失业应当领取而尚未领取的失业保险金的期限合并计算,但最长同样不超过上述法定的月数。
温馨提醒:根据地区不同,可能领取的月数有所不同,但一般不少于2个月,具体以当地法规为准。

失业金领取
失业保险金领取
失业金领一次
失业保险金
支付宝申请
失业金领取
失业保险金
失业金条件
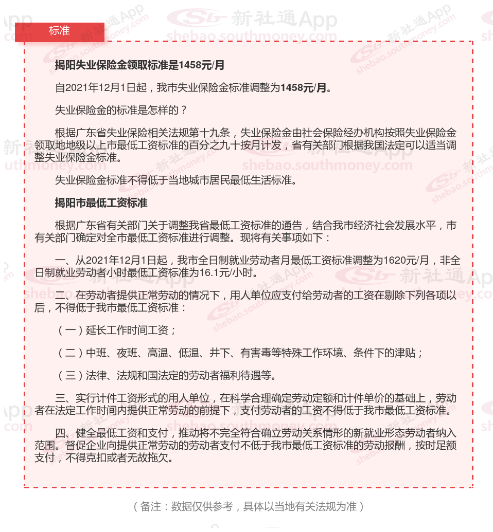
失业金标准
线上申请