在这个瞬息万变的时代,失业已经成为许多家庭不得不面对的现实问题。面对突如其来的经济压力,失业金成为了许多失业者的救命稻草。关于失业保险金领怎么领?需要什么条件的?办理材料要哪些?
那么在安徽蚌埠申请失业保险金
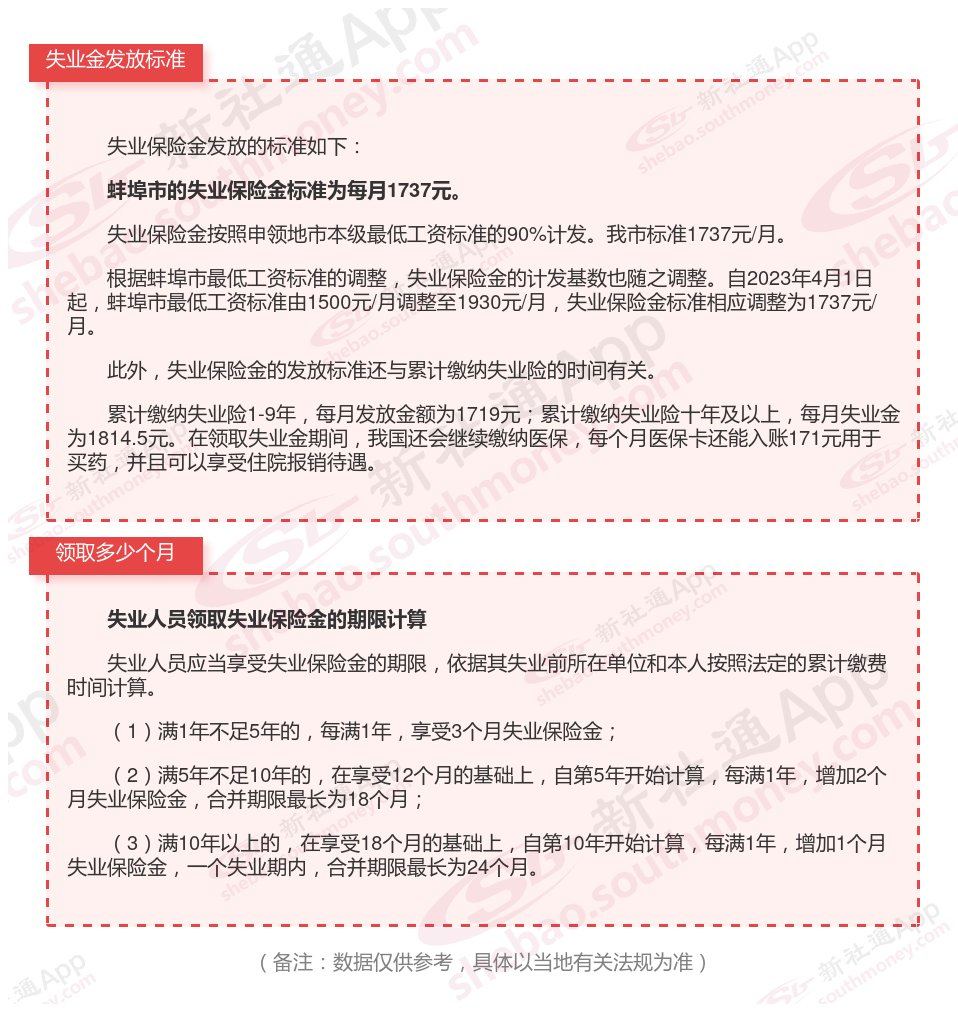
每月能拿多少钱?
领取金额是固定的吗?最新安徽蚌埠失业保险金领取多少钱?
失业保险金是给予失业人群的最根本的社会保证,但亦不是所有的失业人员都可以领取失业保险金的。领取失业保险金需要一定条件,只有符合条件的失业人员才能领取属于自己的失业保险金。那想要怎么申请失业保险金?要做什么准备的?
被公司裁掉后,可以申领失业保险金吗?
安徽蚌埠每月有多少钱?失业保险金如何领取?

失业标准条件
微信失业金
失业保险金
失业金领一次
线下申领
失业金领取
条件及材料
文山市失业保险金
失业保险金
线上申请