最近失业了怎么办?有哪些途径可以领取失业保险待遇?关于失业人员想要领取失业保险金要怎么领取?必须具备这些条件材料,了解办理流程,就可以领取失业保险金等。
失业了,有一笔福利不能错过的,那就是失业金的,很多人都不太知道,失业金这样申请,每月可以领多少元,最少可领4个月!
关于失业金的问题,领失业金需满足失业险交满1年、非自愿离职、做失业登记。失业金为当地最低工资90%,次月中下旬发。申领时间与缴纳年限有关。可线下或手机申领,无时间限制。想要详细了解该乌兰察布申请失业保险金的方法是什么,要满足什么条件的,这里新社通小编整理好了,你可以点进去详情了解的。最新乌兰察布失业保险金领取多少钱?
失业保险金是给予失业人群的最根本的社会保证,但亦不是所有的失业人员都可以领取失业保险金的。领取失业保险金需要一定条件,只有符合条件的失业人员才能领取属于自己的失业保险金。那想要怎么申请失业保险金?要做什么准备的?
被公司裁掉后,可以申领失业保险金吗?
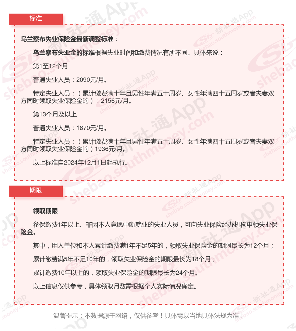
乌兰察布每月有多少钱?失业保险金如何领取?

微信失业金
领取期限计算
失业金领取
失业金标准
领取期限计算
失业保险金
失业金领一次
线上申请
支付宝申请
失业金停止