最近失业了怎么办?有哪些途径可以领取失业保险待遇?关于失业人员想要领取失业保险金要怎么领取?必须具备这些条件材料,了解办理流程,就可以领取失业保险金等。
在内蒙古呼和浩特失业了怎么办?告诉你每月去领这笔钱!具体有多少呢?因为每个人是不一样的。随新社通小编来了解一下。
如果你在内蒙古呼和浩特失业了,记得每月去领这笔钱!
打工不易
难免有离职/失业的空档期
如果你在内蒙古呼和浩特失业了
别怕!记得去领这笔钱
虽然钱不多
但是解决日常吃饭、出行问题还是可以的
新社通小编为此整理了一份详细的指南
一起来看看吧!最新内蒙古呼和浩特失业保险金领取多少钱?
失业保险金是给予失业人群的最根本的社会保证,但亦不是所有的失业人员都可以领取失业保险金的。领取失业保险金需要一定条件,只有符合条件的失业人员才能领取属于自己的失业保险金。那想要怎么申请失业保险金?要做什么准备的?
被公司裁掉后,可以申领失业保险金吗?
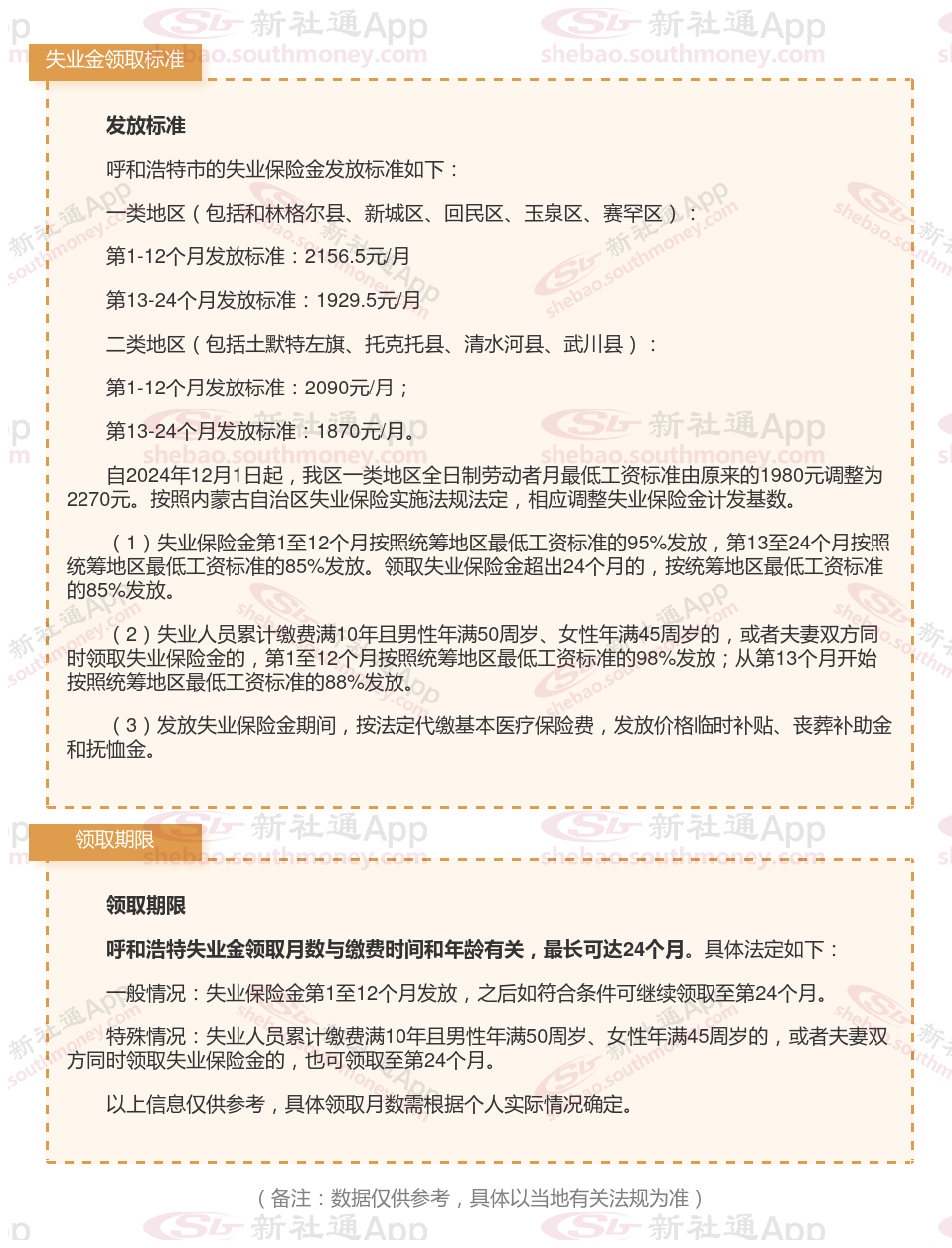
内蒙古呼和浩特每月有多少钱?失业保险金如何领取?

失业保险金
领取多少个月
失业保险金
失业保险金
shiky
线上申请
失业保险金
申请失业金
失业金条件
失业金领多少个月