最近失业了怎么办?有哪些途径可以领取失业保险待遇?关于失业人员想要领取失业保险金要怎么领取?必须具备这些条件材料,了解办理流程,就可以领取失业保险金等。
如今职场竞争日益激烈的,失业已成为许多人可能面临的问题。失业补助金和失业保险金作为社保体系的重要组成部分,它们以不同的形式为失业者提供经济支持。关于如何领取失业补助金?帮助您在面临失业时,能够更好地维护自己的权益。最新柳州失业保险金领取多少钱?
失业保险金是给予失业人群的最根本的社会保证,但亦不是所有的失业人员都可以领取失业保险金的。领取失业保险金需要一定条件,只有符合条件的失业人员才能领取属于自己的失业保险金。那想要怎么申请失业保险金?要做什么准备的?
被公司裁掉后,可以申领失业保险金吗?
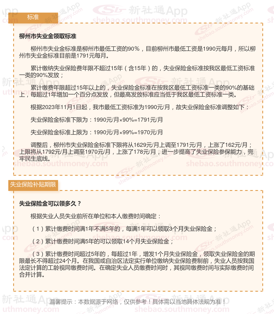
柳州每月有多少钱?失业保险金如何领取?

失业保险金
失业保险金每月领多少
失业保险金
失业保险金领取
失业保险金
线上申请
失业金领取条件
领取多少个月
领取期限计算
线下申领