失业金可以线上申请外,可以下线办理吗?失业人员想要领取失业保险金要怎么领取?必须具备这些条件材料,了解办理流程,就可以领取失业保险金等。
失业人员在失业期间
符合条件可以领失业保险金
那么在百色申请失业保险金
每月能拿多少钱?
领取金额是固定的吗?
这个问题今天新社通小编给大家回答一下。
失业保险金是给予失业人群的最根本的社会保证,但亦不是所有的失业人员都可以领取失业保险金的。领取失业保险金需要一定条件,只有符合条件的失业人员才能领取属于自己的失业保险金。
谁能领失业保险金?
失业保险金如何领取?
失业人员要领取失业金的申请途径有哪些?具体如何在线下可以申请的吗?

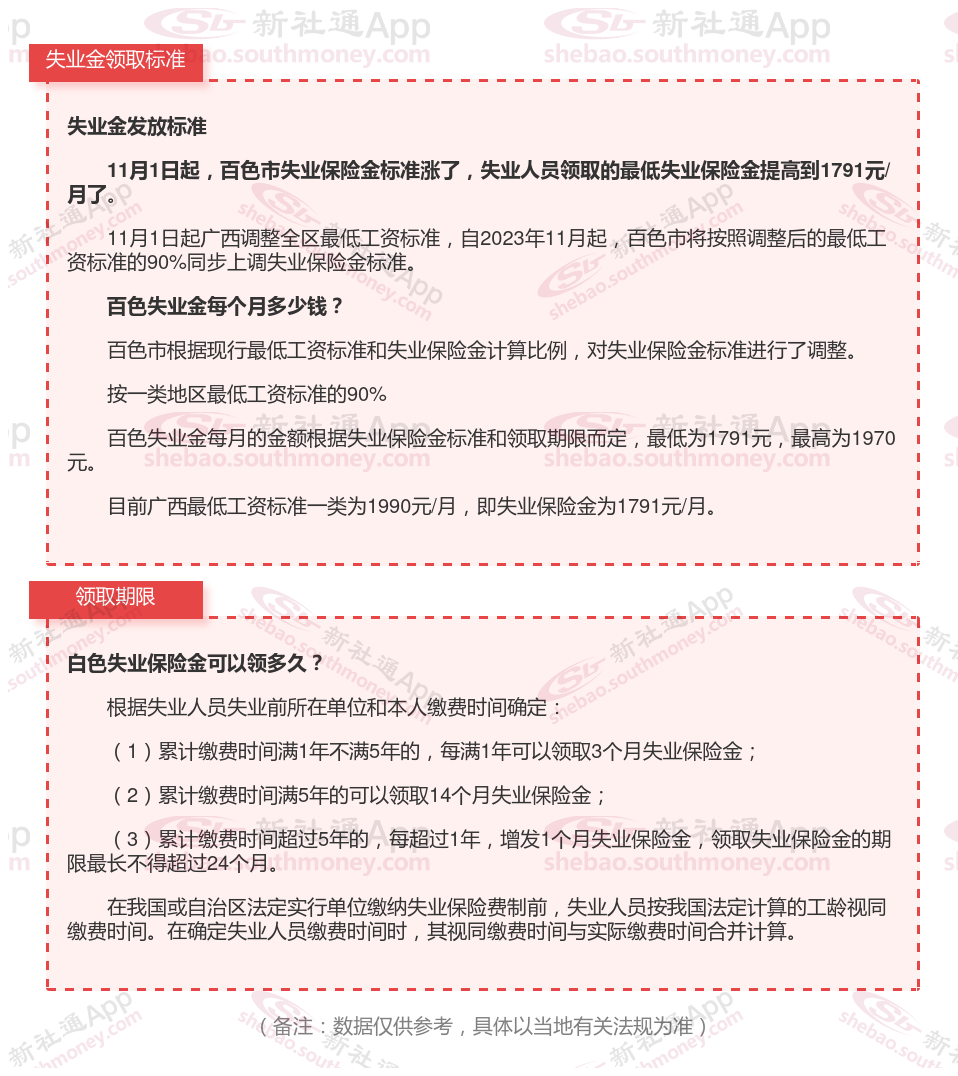
一、领取标准及期限

微信失业金
失业金领取
领取材料
失业金领取
领取年限
失业保险金
微信申请
支付宝申请
失业保险金
领取期限计算