综上所述,失业金领取年限的计算主要依据失业前累计缴纳失业保险费的年限,并遵循一定的规则和特殊法定。具体领取月数可能因地区和法规的不同而有所差异,建议咨询当地社保部门或相关机构以获取最准确的信息。

温馨提示:本数据仅供参考!具体需以当地有关法规为准!
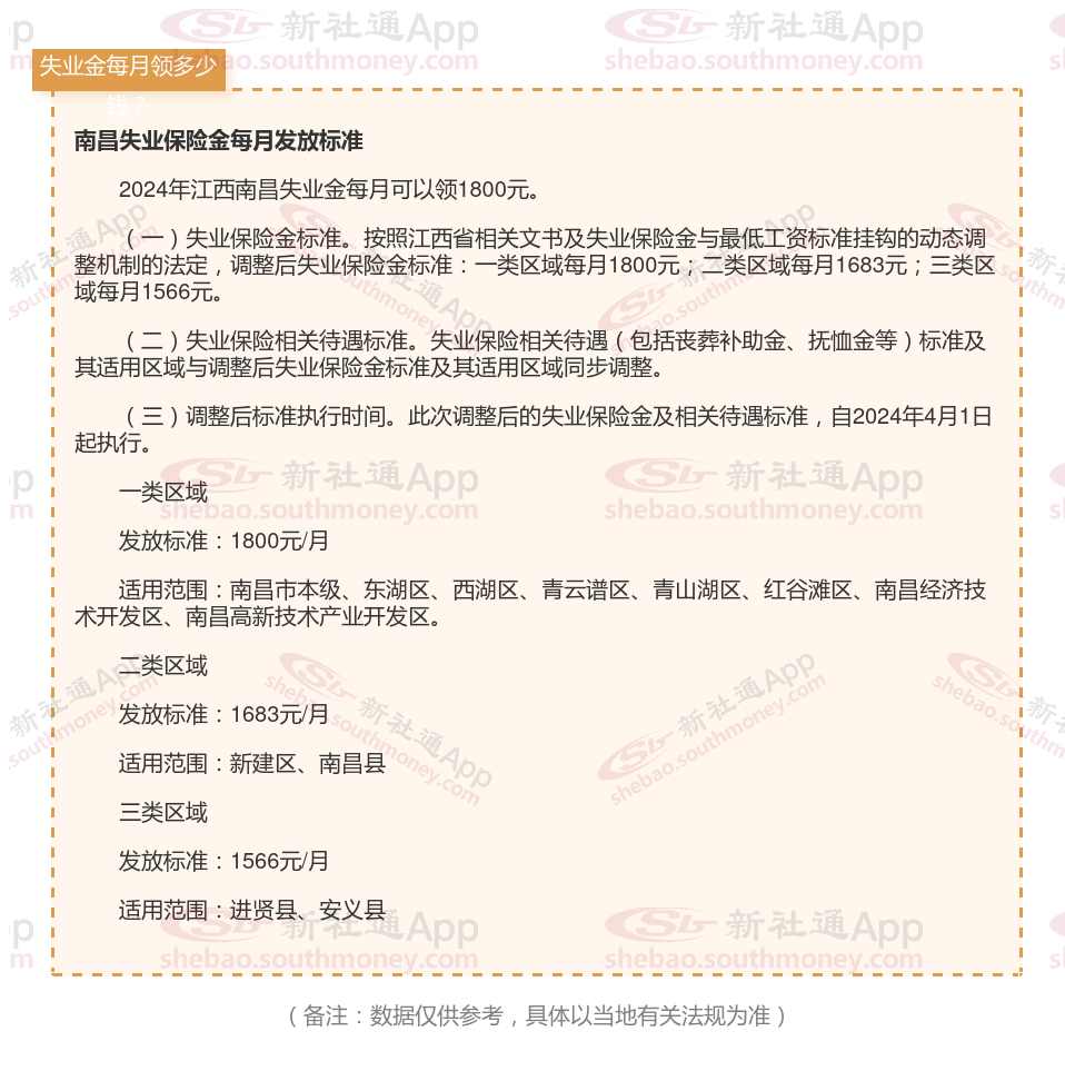
以上是关于南昌失业保险金的申请方法都告诉你了,领取途径方法你掌握了没,希望可以帮助到你的。
领取期限计算
失业保险金
失业金可以领取
申请失业金
线上申请
领取失业金
失业保险金
重新就业后失业
失业保险金
失业金领一次