失业了,其实有一笔钱记得去申请——失业保险金!对于失业后这笔钱可以领取多少钱?很多人都不太了解的,一般都是领取标准是按照当地最低工资标准计算出来的。失业金提供经济保证,影响消费、社保及就业。领取需满足条件,及时申请并如实提供材料,关注法规变化,合理使用失业金。
失业了,有一笔福利不能错过的,那就是失业金的,很多人都不太知道,失业金这样申请,每月可以领多少元,最少可领4个月!
关于失业金的问题,领失业金需满足失业险交满1年、非自愿离职、做失业登记。失业金为当地最低工资90%,次月中下旬发。申领时间与缴纳年限有关。可线下或手机申领,无时间限制。想要详细了解该龙岩申请失业保险金的方法是什么,要满足什么条件的,这里新社通小编整理好了,你可以点进去详情了解的。
失业保险金,是指失业保险经办机构依法支付给符合条件的失业人员的基本生活费用,是对失业人员在失业期间失去工资收入的一种临时补偿。失业保险金目的是为了保证失业人员的基本生活需要。失业保险金依法从失业保险基金中列支。
在这个瞬息万变的时代,失业已经成为许多家庭不得不面对的现实问题。面对突如其来的经济压力,失业金成为了许多失业者的救命稻草。关于失业保险金领怎么领?需要什么条件的?办理材料要哪些?最新龙岩失业保险金领取相关最新资讯,在这里新社通小编整理告诉大家,记得收藏好了!

失业金申领对象
参保失业人员

失业金领几次
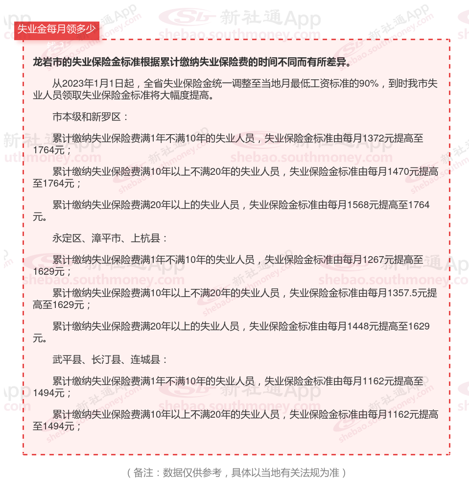
领取多少钱
失业保险金
失业金领取
失业金领取
失业金领一次
失业保险金
失业金领取
失业金领一次
失业金领取