综上所述,失业金领取年限的计算主要依据失业前累计缴纳失业保险费的年限,并遵循一定的规则和特殊法定。具体领取月数可能因地区和法规的不同而有所差异,建议咨询当地社保部门或相关机构以获取最准确的信息。

温馨提示:本数据仅供参考!具体需以当地有关法规为准!
以上是关于内蒙古呼和浩特失业保险金的申请方法都告诉你了,领取途径方法你掌握了没,希望可以帮助到你的。
失业金
申领失业金期限
领取失业金
shiky
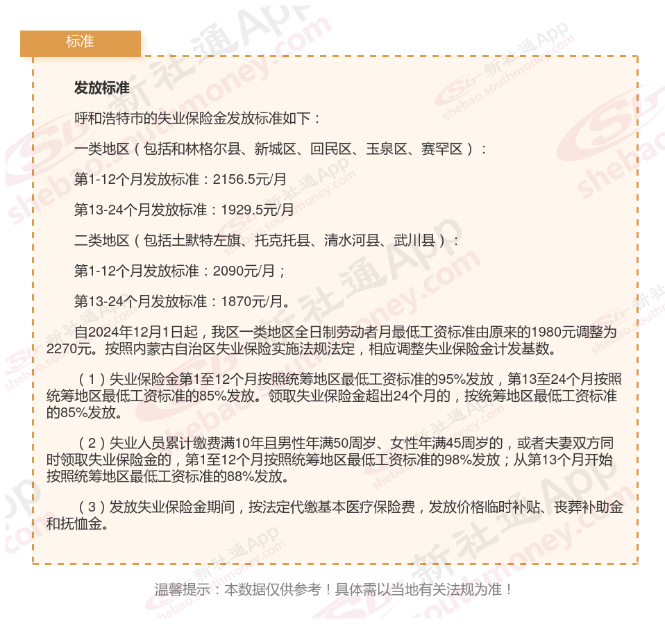
失业保险金每月领多少
领取年限
线下申领
线上申请
失业金停止
失业金只能领一次