失业金可以线上申请外,可以下线办理吗?失业人员想要领取失业保险金要怎么领取?必须具备这些条件材料,了解办理流程,就可以领取失业保险金等。
失业了咋办?武威失业金要交多久才能领取?失业了,有一笔福利不能错过的,那就是失业金的,很多人都不太知道,失业金这样申请,每月可以领多少元,最少可领4个月!
关于失业金的问题,领失业金需满足失业险交满1年、非自愿离职、做失业登记。失业金为当地最低工资90%,次月中下旬发。申领时间与缴纳年限有关。可线下或手机申领,无时间限制。想要详细了解该甘肃武威申请失业保险金的方法是什么,要满足什么条件的,这里新社通小编整理好了,你可以点进去详情了解的。
失业保险金是给予失业人群的最根本的社会保证,但亦不是所有的失业人员都可以领取失业保险金的。领取失业保险金需要一定条件,只有符合条件的失业人员才能领取属于自己的失业保险金。
谁能领失业保险金?
失业保险金如何领取?
失业人员要领取失业金的申请途径有哪些?具体如何在线下可以申请的吗?

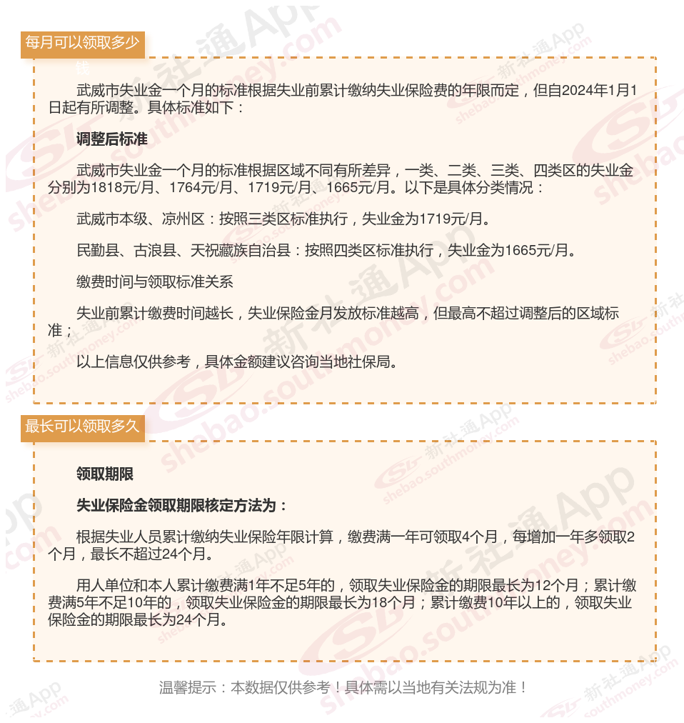
一、领取标准及期限

申领失业金期限
失业金标准
微信申请
领取失业金
失业金领一次
申领失业金
重新就业后失业
失业金
失业金领一次
领取失业金