江西新余养老保险的缴费比例是多少?据新社通app获悉,养老保险一般就是指基本养老保险,是直接关系到我们退休之后领取到的养老金的。往往养老保险在缴费的时候都是按照一定比例来缴费的,那么,江西新余养老保险缴费基数2023-2024最新标准来了,下面随新社通app小编一起了解详情吧。
养老保险一个月要交多少钱?江西新余缴费基数2023-2024年最新标准(最低)


江西新余养老金计算工资2024年最新计算器 社保交满15年能领多少钱?
江西新余2024年养老金的计算公式如下:
退休人员领取的养老金一般主要包括基础养老金、个人账户养老金、过渡性养老金三部分构成。
第一,江西新余基础养老金=退休养老金计发基数×(1+本人平均缴费指数)÷2×缴费年限×1%。
第二,江西新余个人账户养老金部分=退休时养老保险个人账户的余额÷退休年龄确定的计发月数。
第三,江西新余过渡性养老金部分,是最复杂的一部分,因为各个省份的计算方式都有不同。但是大部分都跟养老金计算基数挂钩,根据建立个人账户制,以前的缴费年限和本人的平均缴费指数、视同缴费指数等因素,综合计算而来。
我们以江西新余退休网友的例子简单说明:
江西新余2023年的计发基数则为6747元,个人平均缴费指数0.6,该网友累计缴费年限为38年(无视同缴费年限),退休时账户余额为133480.32元,我们算算这位网友退休时的养老金情况如何。
据新社通app养老金计算器测算显示:基础养老金=(1+个人平均缴费指数)/2*计发基数*累计缴费年限*1%=(1+0.6)/2*6747*38*1%=2051元。
个人账户养老金=退休时个人账户累计余额/计发月数=133480.32/139(60岁退休计发基数为139)=960.29元。
所以这位江西新余退休人员的养老金=2051+960.29=3011.29元。
各地公布的养老金计发基数不同,情况因人而异,具体需以个人情况及当地有关部门法规为准。
(备注:数据仅供参考,具体以当地有关法规为准)
以上就是江西新余养老保险缴费全部内容,希望对您有帮助,欢迎关注新社通app解锁更多社保专业资讯。
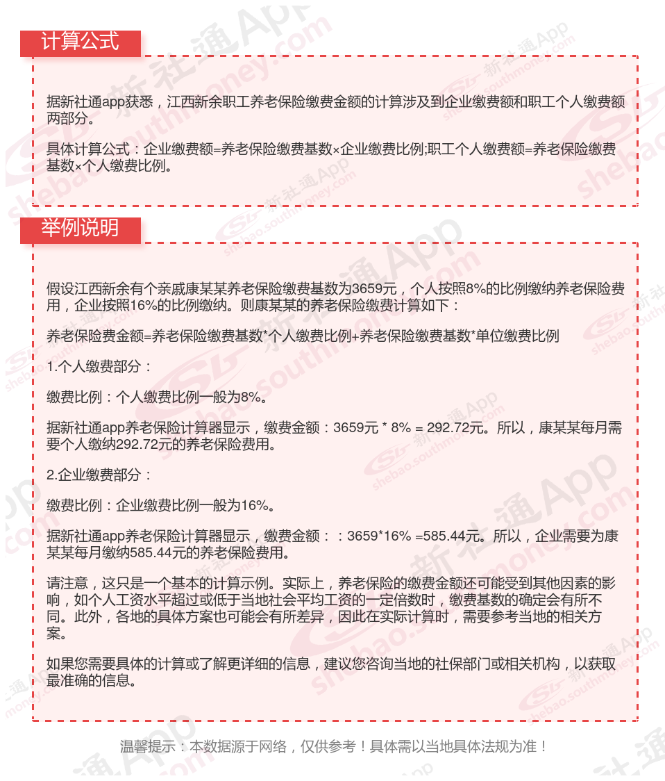
养老保险缴费
甘肃酒泉退休金
养老金重算
养老保险缴费
贵州六盘水退休金
养老金重算
养老保险缴费
广东韶关退休金
养老金重算
养老保险缴费