据新社通app获悉,辽宁葫芦岛养老保险待遇是多缴多得、长缴多得。但确确实实还是有很多人就是只缴纳养老保险15年,就静待退休领养老金,这种情况下能领多少养老金呢?辽宁葫芦岛现在养老保险要交多少钱一个月?下面就随新社通app小编一起来看看详情。
辽宁葫芦岛养老保险缴费基数2023-2024年最新标准(最低)
据新社通app显示,辽宁葫芦岛职工养老缴费基数是多少,2023-2024年辽宁葫芦岛养老保险基数明细如下:
养老缴费基数为:4273,个人缴费:341.84元,企业缴费:683.68元,合计缴费:1025.52元。
(注:本文数据仅供参考,具体以当地缴费标准为准)
辽宁葫芦岛养老保险每月缴费金额的计算方法
据新社通app获悉,辽宁葫芦岛职工养老保险的缴费金额计算涉及到企业和职工个人的缴费比例,以及核定的企业职工工资总额或职工个人的缴费基数。以下是一个具体的计算示例:
假设辽宁葫芦岛某企业职工小明的月工资为4273元,当地的养老保险缴费基数为4273元。据新社通app养老保险计算器显示:
企业缴费额:根据法规,企业每月按照其缴费总基数的16%缴纳养老保险费。因此,企业需要为小明缴纳的养老保险费为4273元 * 16% =683.68元。
职工个人缴费额:职工个人按照其缴费基数的8%缴纳养老保险费。因此,小明每月需要缴纳的养老保险费为4273元 *8% = 341.84元。
据新社通app养老保险计算器显示,小明每月需要缴纳的养老保险费总额为683.68元(企业缴纳)+ 341.84元(个人缴纳)= 1025.52元。这只是一个示例,实际的缴费金额可能会因地区、方案、工资水平等因素而有所不同。
》点击新社通app养老保险计算器,轻松测算你的养老保险缴纳金额!另外,需要注意的是,养老保险的缴费比例和基数可能会随着方案的调整而发生变化。因此,在计算养老保险缴费金额时,需要参考当地的最新方案和法规。
辽宁葫芦岛养老金如何查询个人账户余额?
养老保险是累计15年还是连续15年?
养老保险是累计缴满十五年即可,并不需要连续缴纳。如果参保人员达到退休年龄,以及养老保险累计缴费满十五年的,可以按月领取基本养老金。累计缴费不足十五年的,可以缴费至满十五年。
而退休人员基本养老金的多少取决于缴费年限长短与缴费基数高低。新的养老金发放法规,缴费工资越高,缴费时间越长,退休后的养老保险待遇也就越高,今后正常待遇调整也越高,并非“只缴15年就可以了”。所以如果养老保险累计缴满15年,并且还没达到法定退休年龄,建议延长缴费期限,这样领取的养老金也会越多。
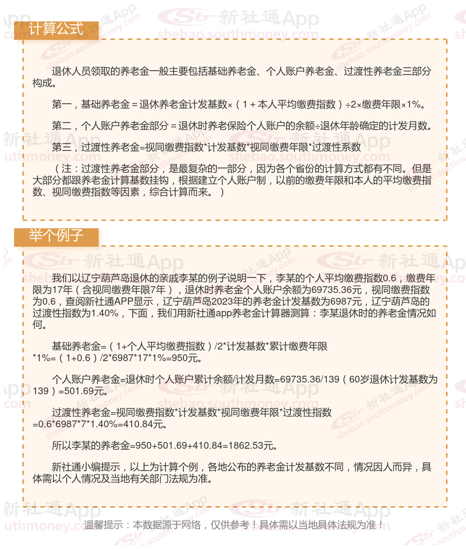
辽宁葫芦岛社保退休能领多少钱?(在线计算举例说明)

(备注:数据仅供参考,具体以当地有关法规为准)
以上就是辽宁葫芦岛养老保险缴费全部内容,希望对您有帮助,欢迎关注新社通app解锁更多社保专业资讯。
养老保险缴费
湖北荆门退休金
养老保险缴费
陕西汉中退休金
退休人员补差
养老保险缴费
河北张家口退休金
养老金重算