天津天津灵活就业人员养老保险缴费最低标准来了!养老金高低由缴费基数确定,提高缴费年限更划算。选择缴费档次时应考虑个人经济状况和养老需求。下面随新社通app小编一起了解详情吧。
那么,2024-2025天津天津灵活就业人员养老保险缴费标准(缴费基数+缴费比例)
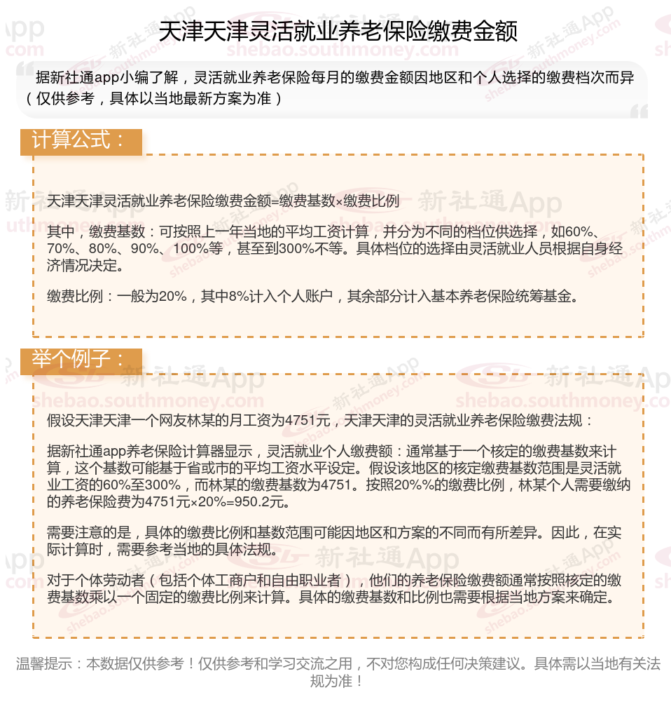
据新社通app显示,天津天津灵活就业养老缴费基数明细如下:
养老缴费缴费基数为:4751元;
个人缴费比例::20%;
(注:本文数据仅供参考,具体以当地缴费标准为准)

据新社通app获悉: 天津天津2025年退休能领多少钱的计算方法如下:
天津天津退休人员的养老金=个人账户养老金+基础养老金+过渡性养老金
基础养老金=计发基数*(1+个人平均缴费指数)/2*累计缴费年限*1%
个人账户养老金=退休时个人账户累计余额/计发月数
过渡性养老金=视同缴费指数*计发基数*视同缴费年限*过渡性系数
我们用天津天津退休网友举个例子说明一下,天津天津2024年的养老金计发基数为9232元,个人平均缴费指数0.6,该网友累计缴费年限为21年,退休时账户余额为101062.08元,我们算算这位网友退休能领多少钱。
据新社通app养老金计算器测算显示:基础养老金=(1+个人平均缴费指数)/2*计发基数*累计缴费年限*1%=(1+0.6)/2*9232*21*1%=1551元。
个人账户养老金=退休时个人账户累计余额/计发月数=101062.08/139(60岁退休计发基数为139)=727.07元。
所以这位天津天津退休人员的养老金=1551+727.07=2278.07元。
各地公布的养老金计发基数不同,情况因人而异,具体需以个人情况及当地有关部门法规为准。
》想品质退休?快来领取您的养老金规划专属方案!点击新社通app社保养老金规划,为您的退休生活“加薪”!
养老保险缴费
养老保险缴费
养老保险缴费明细
养老保险缴费价格表
养老保险缴费明细
灵活就业人员自己交保险一个月多少钱?2024-2025年吉林吉林灵活就业
养老保险缴费明细
养老保险缴费明细
养老保险缴费价格表
广西梧州灵活就业人员社保养老保险缴费标准2024-2025