灵活就业人士参与了社会基本保险体系中的养老保险及医疗保险两个项目。
据新社通app数据显示,河北邢台灵活就业养老保险的缴费基数为:3920.55元。灵活就业人员参保缴费的比例为个人20%。
另外,需要注意的是,这些缴费标准可能会随着时间和方案的变化而调整。建议查阅相关消息或咨询当地社保部门。
(注:本文数据仅供参考,具体以当地缴费标准为准)
河北邢台社保缴费多少钱?下表是2024-2025年河北邢台社保费用明细参考,根据新社通app-社保缴费查询工具提供的最新数据如下:

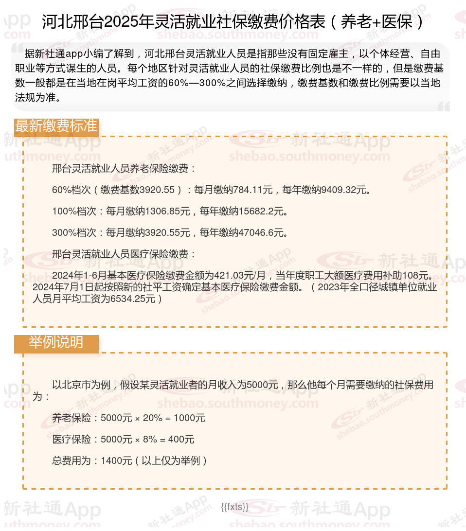
邢台灵活就业人员养老保险缴费:
60%档次(缴费基数3920.55):每月缴纳784.11元,每年缴纳9409.32元。
100%档次:每月缴纳1306.85元,每年缴纳15682.2元。
300%档次:每月缴纳3920.55元,每年缴纳47046.6元。
邢台灵活就业人员医疗保险缴费:
2024年1-6月基本医疗保险缴费金额为421.03元/月,当年度职工大额医疗费用补助108元。2024年7月1日起按照新的社平工资确定基本医疗保险缴费金额。(2023年全口径城镇单位就业人员月平均工资为6534.25元)
灵活就业社保缴费比例与方式:需要个人全额承担,缴费比例通常较低,因为灵活就业人员的收入往往不稳定且可能较低。他们可以根据自己的经济状况选择缴费档次,具有一定的灵活性。
温馨提示:本数据仅供参考!具体需以当地有关法规为准!
退休工资计算
社保缴纳
社保缴纳
退休金
退休金
退休金
工龄23年退休金计算
养老金
退休金
退休金计算公式