据新社通app数据显示,东营灵活就业人员养老保险缴费基数2024-2025年最新标准如下:
缴费基数下限暂按不低于4416元/月执行。按照个人20%的缴费费率,个人养老保险缴费金额低于883.2元/月。
(注:本文数据仅供参考,具体以当地缴费标准为准)
东营社保缴费多少钱?下表是2024-2025年东营社保费用明细参考,根据新社通app-社保缴费查询工具提供的最新数据如下:

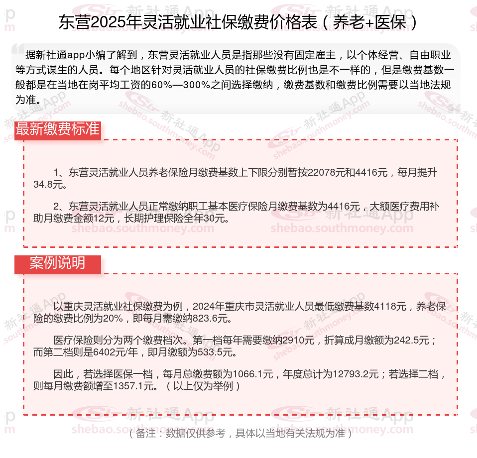
1、东营灵活就业人员养老保险月缴费基数上下限分别暂按22078元和4416元,每月提升34.8元。
2、东营灵活就业人员正常缴纳职工基本医疗保险月缴费基数为4416元,大额医疗费用补助月缴费金额12元,长期护理保险全年30元。
》》点击新社通app社保计算器,查询你的社保缴纳明细!
新社通app数据所得,数据仅供参考。
灵活就业社保:就是自己交社保,缴费基数一般是社平工资的60%到300%。根据自己的预算选档次交就行,缴费比例一般为20%,费用全部自己出。
社保缴纳
社保缴纳
养老退休金计算
退休工资怎么计算
养老工资计算
社保缴纳
退休金计算公式
退休工资
养老退休金计算
退休金