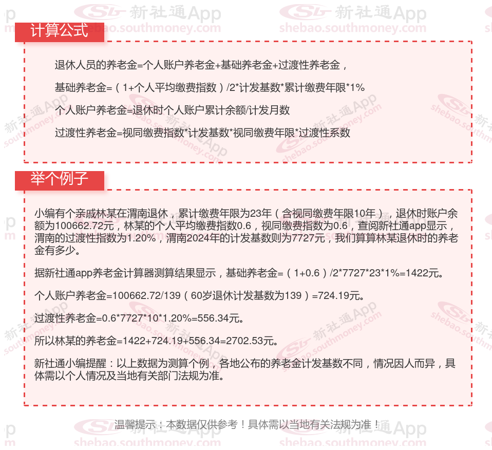
退休后退休金计算方法:
基础养老金=(全省上年度在岗职工月平均工资×a+本人指数化月平均缴费工资)÷2×缴费年限(含视同缴费年限)×1%。
人账户养老金=个人账户储存额÷计发月数(计发月数根据退休年龄和当时的人口平均寿命来确定)。

养老金调整方式如何呢?
倾斜调整:对高龄老人和艰苦边远地区的退休人员给予额外的补贴,体现对特殊群体的关怀。例如,83岁的王奶奶每月额外增加100元高龄补贴。
挂钩调整则与个人的工龄和养老金水平紧密相关。工龄越长、养老金水平越高的人员,调整幅度通常就越大。这种调整方式旨在激励人们在工作期间多缴费、长缴费,从而退休后获得更高的养老金待遇。
定额调整:“雨露均沾”就像春雨滋润万物一样,每位退休老人都能得到一份基本调整。这是对每一位退休人员的基础关怀。
(备注:数据仅供参考,具体以当地有关法规为准)
社保缴纳
社保缴纳
养老退休金计算
退休工资怎么计算
养老工资计算
社保缴纳
退休金计算公式
退休工资
养老退休金计算
退休金