重庆公布2023年养老金计发基数,退休养老金涨多少怎么算?据新社通app显示,重庆2024年的养老金计发基数为8160元/月。与去年相比,上涨了172元,涨幅为2.15%。对于退休人员来说,重庆养老金计发基数的提高意味着他们的养老金待遇将会有所增加。具体增加的金额取决于个人的缴费年限、缴费金额以及具体的养老金计算公式。
据新社通app获悉,随着人口老龄化的不断加剧,养老金问题逐渐成为社会关注的焦点。而养老金计发基数的计算方法则直接关系到每一位参保人员的养老金待遇。在计算养老金时,我们需要准确核实缴费年限和缴费比例等关键因素,并按照相关法规来计算养老金计发基数以及其他相关因素。那么,2025年重庆养老金计发基数公布后能补发多少钱?

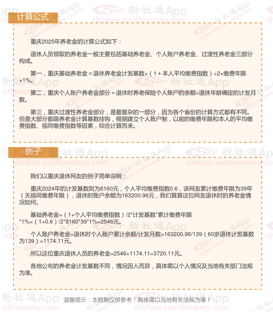
2023年最新重庆养老金计发基数是多少?
重庆2024年养老金计发基数已经公布为8160元,这一数据对退休人员的养老金待遇产生了重要影响。涨幅情况(如2024年比去年增加了172元,涨幅2.15%)
全国2023年养老金计发基数排名前十的城市,看看有你的城市吗?在这里简单分享一下:

退休
领多少养老金
养老金缴纳
退休工资计算
缴纳社保养老金
社保退休工资计算方法
防城港退休金
退休金
退休金