社保即社会保险,包括基本养老保险、基本医疗保险、工伤保险、失业保险和生育保险等五险,其权益范围涵盖了公民在年老、疾病、工伤、失业、生育等情况下依法获得物质帮助的权利。
江西抚州灵活就业人员参保月缴费金额是多少?2024-2025年度江西抚州灵活就业人员社保缴费标准是多少?根据新社通app-社保缴费查询工具提供的2025社保缴费标准详情数据:

》点击新社通社保在线计算器,轻松测算您的社保每月交多少!
新社通app数据所得,数据仅供参考。
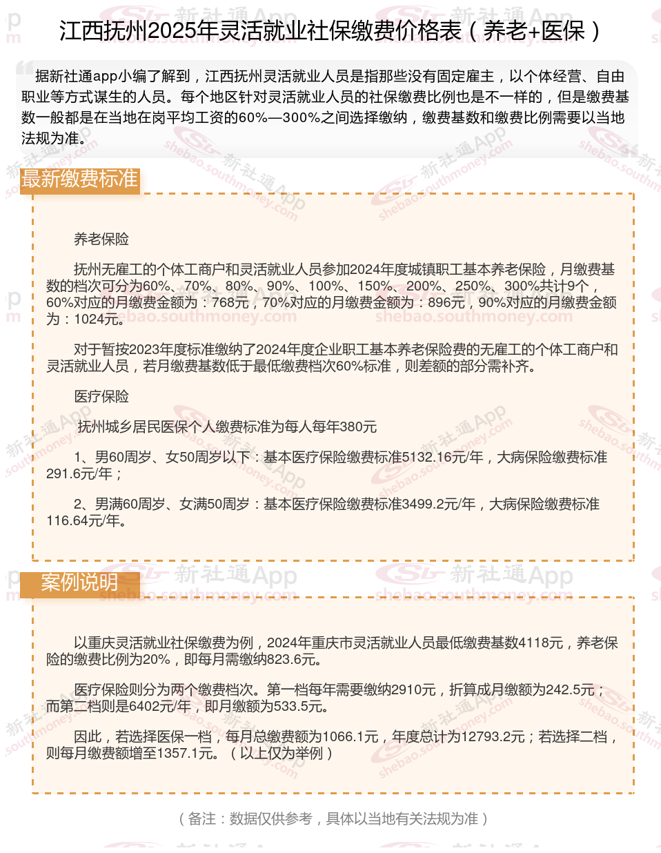
据新社通app数据显示,江西抚州灵活就业养老保险最低缴费基数为:3839元;个人的缴费比例分别为:20%;
个人缴费金额:767.8元。
(注:本文数据仅供参考,具体以当地缴费标准为准)
什么是社保缴纳基数?
社保的基数通常都是按照职工上一年度工资收入的月平均额确定的,根据要求,每年的1月开始,单位应该到社保机构确定社保缴费基数,如果用人单位没有按要求进行社保申报,缴费机构会按照上一年月缴费基数的110%确定社保缴费基数。
退休金计算方式是怎样的?
养老金计算方法说明基础养老金的计算:基础养老金按照参保人退休前一年本职工作月平均工资和参保人月平均缴费工资指数计算。
退休上年度社会平均工资:这是计算基础养老金的关键参数之一。它通常是根据该省份或地区上一年度全体职工的平均工资来确定的。这个数值是指该地区的整体经济水平和生活成本。
本人平均缴费指数:这个指数是根据退休人员在其职业生涯中的缴费工资与社会平均工资的比例来计算的。具体来说,就是将个人每年的缴费工资除以当年的社会平均工资,然后求出这些年份的平均数。这个指数越高,说明个人相对于社会平均水平的工资越高,从而在计算基础养老金时也会得到更高的比例。
缴费年限:这包括视同缴费年限和实际缴费年限。视同缴费年限是指在某些特定情况下,虽然没有实际缴纳养老保险费,但按照要求可以视为已经缴纳的时间。例如,某些特殊工种的工作年限或者在实施养老保险之前的连续工龄等。实际缴费年限则是指从正式参加工作并开始缴纳养老保险费之日起到退休为止的实际工作时间。无论是哪种类型的缴费年限,都会直接影响到最终的基础养老金数额。
个人账户养老金=个人实际账户累计额÷计发月数(60岁退休按139个月计算,退休越晚、月数越少)。
计发月数根据退休年龄和当时的人口平均寿命来确定。
计发月数略等于(人口平均寿命-退休年龄)X12。
目前50岁为195、55岁为170、60岁为139。
过渡性养老金:有视同缴费年限参保人员在退休后会多享受一部分养老金,就是过渡性养老金。
增发养老金=上一年江西抚州在岗职工月平均工资×个人平均缴费工资指数×累计缴费年限(含视为缴费年限)×增发比例。
江西抚州灵活就业人员
社保个人账户缴费明细
缴纳社保
社保缴费比例是多少的
社保缴纳
社保断交会不会作废
缴纳社保
宜宾社保缴费
社保一般能报销多少钱
交社保的比例是多少?