灵活就业人员基本养老保险:灵活就业人员养老保险缴费由个人承担缴纳单位和个人部分,按月缴费,缴费比例和缴费基数有确定要求;按照有关要求,灵活就业人员不得以事后追补缴费的方式增加灵活就业期间的缴费年限。灵活就业人员其他就业时段的补缴方法要求执行。
那么,资阳灵活就业人员社保缴费基数最新标准,资阳灵活就业社保多少钱一个月?根据新社通app-社保缴费查询工具提供的2025社保缴费标准详情数据:

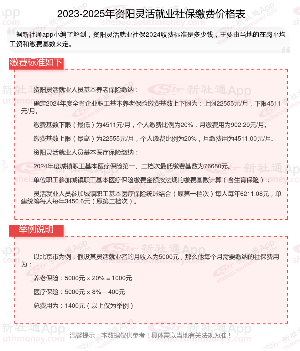
据新社通app数据显示,资阳灵活就业养老保险缴费基数2024-2025年最新标准如下:
2025年度,全省职工基本养老保险缴费基数上限为全口径工资的300%,即22555元/月;下限为全口径工资的60%,即4511元/月。
个人缴费比例:20%;
(注:本文数据仅供参考,具体以当地缴费标准为准)
了解您的社保缴纳明细——新社通app计算器!点击下方使用!
新社通社保计算器计算所得,数据仅供参考。
养老保险:参加基本养老保险的个人,达到法定退休年龄时累计缴费满十五年的,可以按月领取基本养老金。养老金的多少根据个人累计缴费年限、缴费工资、当地职工平均工资、个人账户金额等因素确定,遵循“多缴多得,长缴多得”的原则。
失业保险:在工作中,不少朋友会遇到单位倒闭,单位为了节省人效裁员等情况,一旦失业,我们就失去了经济来源,日常生活就会出现困难。而缴纳社保后,在失业期间我们可以领取失业补助金,并且还可以享受一些培训,促使我们快速再就业。
生育保险:对女职工在生育期间的医疗费用和生育津贴进行补偿,生育权益。
医疗保险:为疾病提供保险,减轻因疾病带来的经济负担。
工伤保险:因工作受伤或患职业病的劳动者获得医疗救治和经济补偿。
社保缴纳
河北石家庄社保缴费
杭州社保缴费
社保缴费比例是多少
社保缴费年限时间表2025年最新版来了
社保个人缴费价格表
社保断了能补缴交吗
广东社保
四川南充最低工资标准是多少
社保的计算公式是什么