灵活就业社保的缴费基数是以上年全省在岗职工月平均工资计算。
自己缴纳社保比例是多少?一般需要交多少钱一个月?根据新社通app-社保缴费查询工具提供的2025社保缴费标准详情数据:

一般情况下,参加基本养老保险的个人,达到法定退休年龄时累计缴费满15年的,就可以按月领取基本养老金。例如,一位普通职工从25岁开始参保,一直正常缴费,到40岁时累计缴费满15年,在达到法定退休年龄(男性60岁、女性干部55岁、女性工人50岁)后就可以领取养老金。
但如果在达到法定退休年龄时,累计缴费不足15年,有几种处理方式。可以缴费至满15年,然后按月领取基本养老金;也可以转入新型农村社会养老保险或者城镇居民社会养老保险,享受相应的养老保险待遇。
》》还不知道自己社保缴纳明细吗?点击新社通app社保计算器,查询所在城市社保缴费明细!
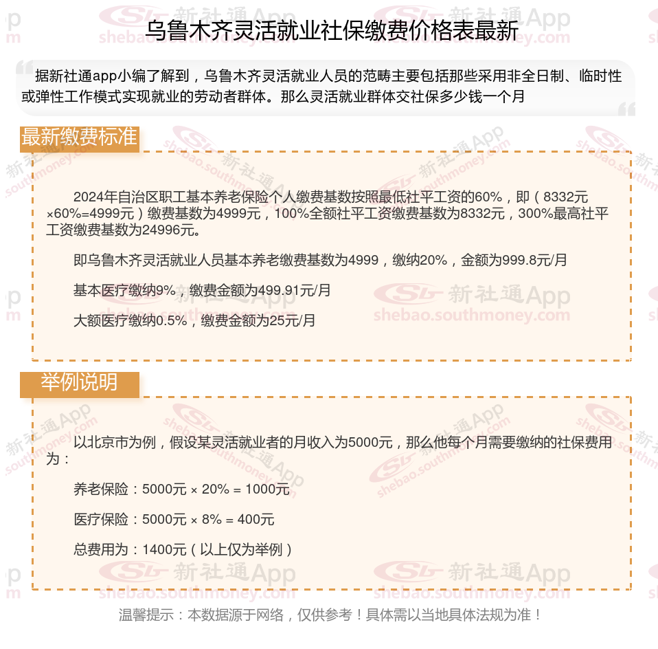
新社通app数据所得,数据仅供参考。
一次性补缴
社保缴纳
灵活社保缴费
灵活就业补贴
泉州社保
灵活就业社保
长沙社保
社保线上缴费全流程
一次性补缴
社保缴费计算