失业保险金是参保人员在失业期间的经济来源,需要满足条件才可以申请。如何能申领失业保险金?
失业险:为您的生活保驾护航
在当今的社会经济环境中,失业可能会在不经意间降临。而失业险作为一项重要的社保制,能够在一定程度上缓解失业带来的经济压力。那么,失业金领取多少钱?申请失业金的条件是什么?(2025年5月7日)
申领失业保险金,一键办理→
国客户端小程序围绕企业群众办事难点刚需,推出“高效办成一件事”系列服务,助力提升办事便利和效率。
失业的朋友别担心,先来申领失业保险金,更好的机会在等你!
关于失业保险金,如果你有以下疑问,请一定收藏备用。


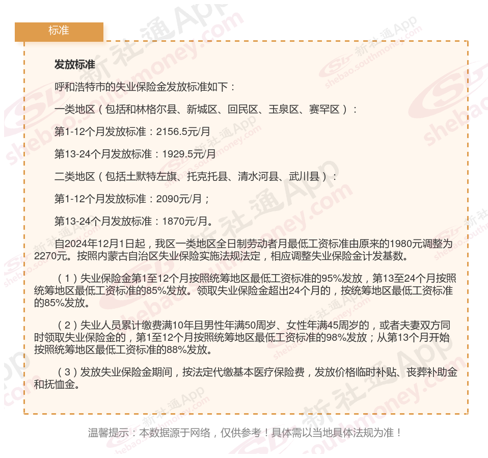
01 确认申领条件及申领标准
一般来说,领取失业金的条件包括:
在法定劳动年龄内,非因本人意愿中断就业,即公司解除或终止劳动合同,并且您有求职要求;
失业前,用人单位和本人已经按照法定缴纳失业保险费满一年;
已经进行失业登记,并有求职要求。
用人单位和本人累计缴费满1年不足5年的,领取失业保险金的期限最长为12个月;累计缴费满5年不足10年的,领取失业保险金的期限最长为18个月;累计缴费10年以上的,领取失业保险金的期限最长为24个月。
根据地区不同,可能领取的月数有所不同,但一般不少于2个月,具体以当地法规为准。
02 准备申请材料
申请需要单位开证明吗?
经办机构认定失业人员状态时,通过内部经办信息系统比对及信息共享,核实用人单位已停止为失业人员缴纳社会保险费即可确认,不再要求失业人员出具终止或者解除劳动关系证明、失业登记证明等其他证明材料。
要领取失业金,一般需要准备以下材料:
本人身份证明?:通常需要提供居民身份证原件及复印件,用于确认申请人的身份信息。
解除劳动关系证明?:这是关键材料,需确定表明与原单位的劳动关系已解除,例如劳动合同解除书、单位出具的终止或解除劳动(工作)关系的证明等,并需要提供停发工资(基本生活费)日期的证明。同时,这些材料应表明是非本人意愿终断就业,即公司解除或终止劳动合同。
失业登记及求职证明?:证明申请人已办理失业登记,并有积极求职的意愿。这通常可以通过失业登记证、求职登记表、应聘记录或在当地公共就业服务机构进行求职登记获得相关证明来体现。
领取多少钱
失业金领取
失业金领几次
支付宝申请
申请失业金
微信申请
失业金标准
申领失业金
失业金可以领取
失业保险金