最近失业了怎么办?有哪些途径可以领取失业保险待遇?关于失业人员想要领取失业保险金要怎么领取?必须具备这些条件材料,了解办理流程,就可以领取失业保险金等。
失业保险金领取金额受国、地区、个人缴费年限和基数等因素影响。在中国,缴费时间越长、基数越高,领取金额越多。不同地区经济发展水平不同,领取标准和额度也不同。领取期限最长不超过24个月,需满足一定条件。最新本溪失业保险金领取多少钱?
失业保险金是给予失业人群的最根本的社会保证,但亦不是所有的失业人员都可以领取失业保险金的。领取失业保险金需要一定条件,只有符合条件的失业人员才能领取属于自己的失业保险金。那想要怎么申请失业保险金?要做什么准备的?
被公司裁掉后,可以申领失业保险金吗?
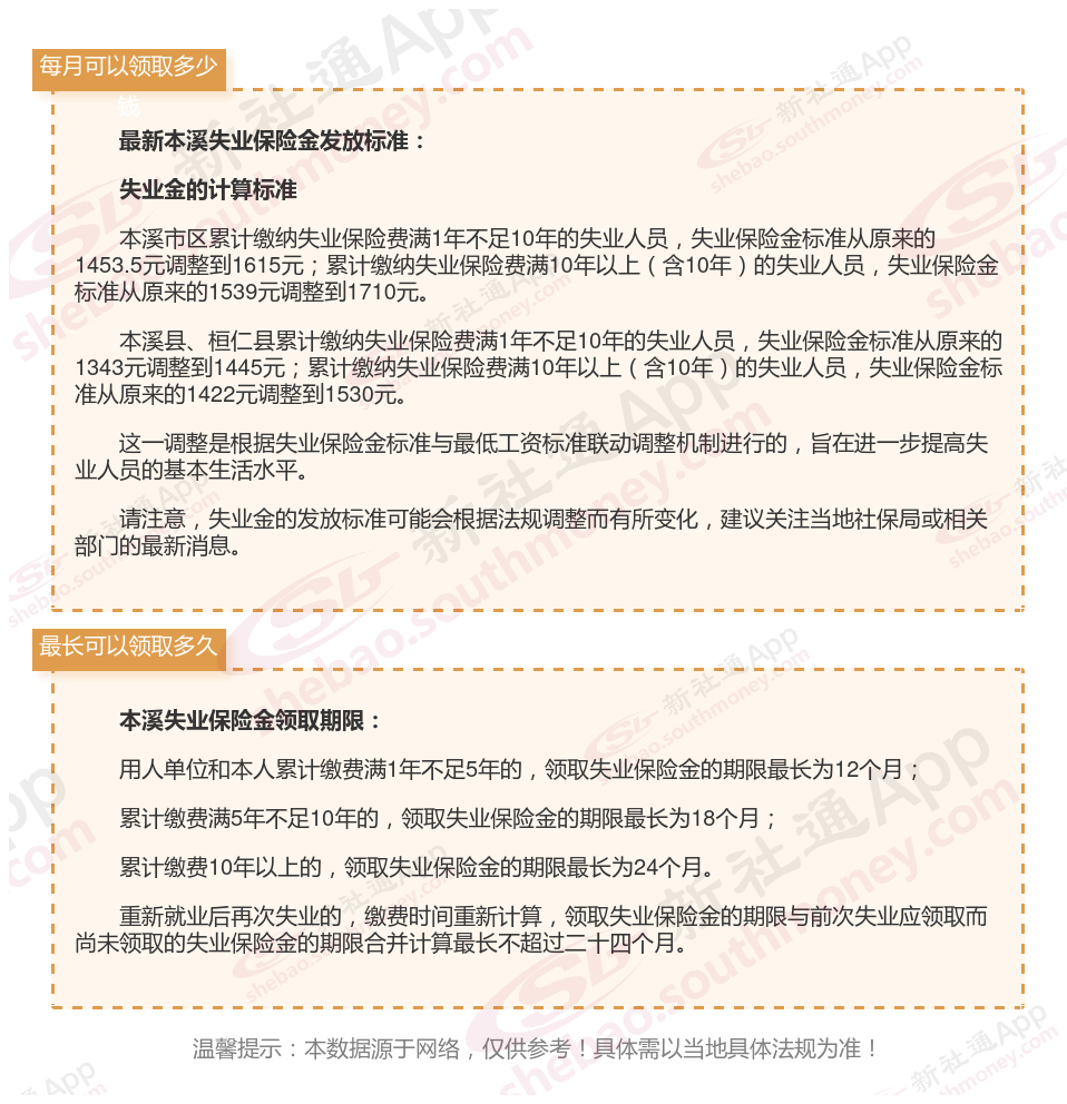
本溪每月有多少钱?失业保险金如何领取?

失业金标准
失业金条件
失业标准条件
领取失业金
失业保险金
失业金领多少个月
领取失业金
支付宝申请
失业金
失业待遇标准