最近失业了怎么办?有哪些途径可以领取失业保险待遇?关于失业人员想要领取失业保险金要怎么领取?必须具备这些条件材料,了解办理流程,就可以领取失业保险金等。
失业保险是社会保险中的一项保险,它是相关部门为因为失业而导致生活来源中断的劳动者提供的一项物质帮助。
人一辈子都要打工赚钱的,大家都知道
打工都不容易
公司倒闭、老板裁员…
就会被迫失业
小伙伴们请注意
失业了记得申请这笔钱
虽然钱不多
但保证日常吃喝出行还是可以的。
那失业金具体怎么申请的?领取的条件是什么?一起随新社通APP小编来了解一下关于江西九江的失业金领取标准及条件。最新江西九江失业保险金领取多少钱?
失业保险金是给予失业人群的最根本的社会保证,但亦不是所有的失业人员都可以领取失业保险金的。领取失业保险金需要一定条件,只有符合条件的失业人员才能领取属于自己的失业保险金。那想要怎么申请失业保险金?要做什么准备的?
被公司裁掉后,可以申领失业保险金吗?
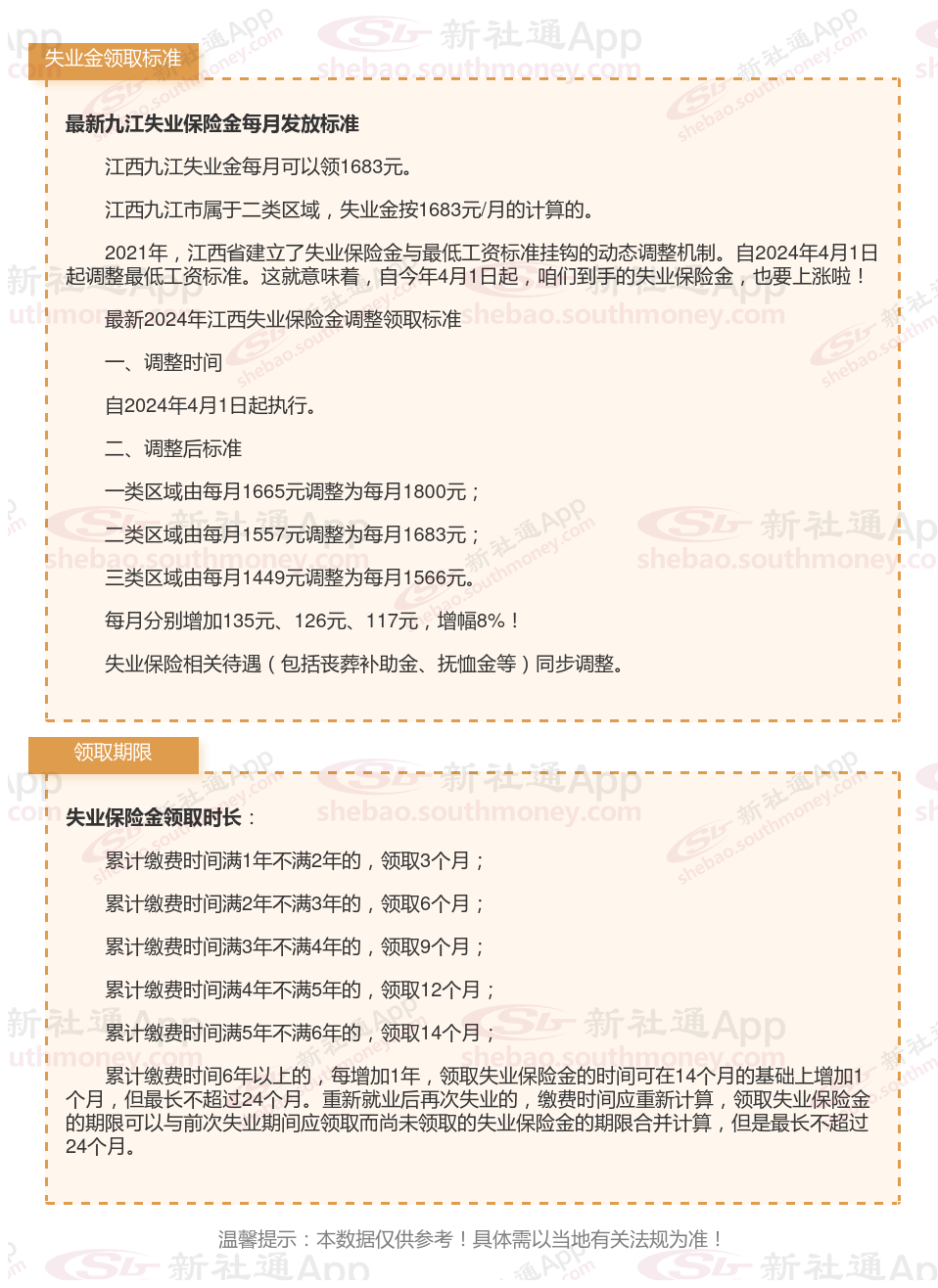
江西九江每月有多少钱?失业保险金如何领取?

失业金标准
领取多少个月
失业待遇标准
失业金停止
失业保险缴费年限
失业保险金每月领多少
线下申领
失业保险缴费年限
失业金领一次
失业金领取